Breaking Breaking
Nature Biotechnology

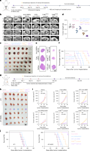
A logic-gated trispecific engager enhances macrophage killing of cancer cells in solid tumors

myndfocal
The antitumor efficacy of immune cell engagers that bind two targets on the same immune cell is limited by structural constraints, leading to incomplete coengagement and uncoordinated signaling. Here, we develop a trispecific macrophage engager (TrME) that both activates the prophagocytic receptor lipoprotein receptor-related protein 1 (LRP1) and blocks the antiphagocytic receptor signal regulatory protein alpha (SIRPα). This ‘activate and block’ AND logic gate, when coupled to a tumor-targeting moiety, enables coordinated signaling that enhances macrophage cytotoxicity against solid tumors. The TrME tandemly links monovalent LRP1 activator calreticulin, anti-SIRPα scFv and a tumor-associated antigen (TAA)-targeting arm through flexible linkers. Computational modeling and screening of tandem constructs revealed an optimal conformation for robust cis-targeting, allowing logic-gated control of ratiometric prophagocytic and antiphagocytic signaling. In situ generation of TrME by delivering mRNA encoding TAA-targeting TrME through an optimized lipid nanoparticle system activates macrophages and induces antitumor responses, significantly inhibiting tumor growth and prolonging survival in multiple solid tumor mouse models. A trispecific macrophage engager amplifies the antitumor response of macrophages in solid tumors.

Fenis, A., Demaria, O., Gauthier, L., Vivier, E. & Narni-Mancinelli, E. New immune cell engagers for cancer immunotherapy. Nat. Rev. Immunol. 24, 471–486 (2024).

Pinto, S., Pahl, J., Schottelius, A., Carter, P. J. & Koch, J. Reimagining antibody-dependent cellular cytotoxicity in cancer: the potential of natural killer cell engagers. Trends Immunol. 43, 932–946 (2022).

Rolin, C., Zimmer, J. & Seguin-Devaux, C. Bridging the gap with multispecific immune cell engagers in cancer and infectious diseases. Cell. Mol. Immunol. 21, 643–661 (2024).

Tapia-Galisteo, A., Álvarez-Vallina, L. & Sanz, L. Bi- and trispecific immune cell engagers for immunotherapy of hematological malignancies. J. Hematol. Oncol. 16, 83 (2023).

Wu, J., Fu, J., Zhang, M. & Liu, D. Blinatumomab: a bispecific T cell engager (BiTE) antibody against CD19/CD3 for refractory acute lymphoid leukemia. J. Hematol. Oncol. 8, 104 (2015).

Ng, G., Spreter, T., Davies, R. & Wickman, G. ZW38, a novel azymetric bispecific CD19-directed CD3 T cell engager antibody drug conjugate with controlled T cell activation and improved B cell cytotoxicity. Blood 128, 1841 (2016).

Topp, M. S. et al. Phase II trial of the anti-CD19 bispecific T cell-engager blinatumomab shows hematologic and molecular remissions in patients with relapsed or refractory B-precursor acute lymphoblastic leukemia. J. Clin. Oncol. 32, 4134–4140 (2014).

Kantarjian, H. et al. Blinatumomab versus chemotherapy for advanced acute lymphoblastic leukemia. N. Engl. J. Med. 376, 836–847 (2017).

Labrijn, A. F., Janmaat, M. L., Reichert, J. M. & Parren, P. W. H. I. Bispecific antibodies: a mechanistic review of the pipeline. Nat. Rev. Drug Discovery 18, 585–608 (2019).

Singh, A., Dees, S. & Grewal, I. S. Overcoming the challenges associated with CD3+ T-cell redirection in cancer. Br. J. Cancer 124, 1037–1048 (2021).

Köhnke, T., Krupka, C., Tischer, J., Knösel, T. & Subklewe, M. Increase of PD-L1 expressing B-precursor ALL cells in a patient resistant to the CD19/CD3-bispecific T cell engager antibody blinatumomab. J. Hematol. Oncol. 8, 111 (2015).

Thakur, A., Huang, M. & Lum, L. G. Bispecific antibody based therapeutics: strengths and challenges. Blood Rev. 32, 339–347 (2018).

Dreher, M. R. et al. Tumor vascular permeability, accumulation, and penetration of macromolecular drug carriers. J. Natl Cancer Inst. 98, 335–344 (2006).

Lu, H. et al. PIT565, a first-in-class anti-CD19, anti-CD3, anti-CD2 trispecific antibody for the treatment of B cell malignancies. Blood 140, 3148–3148 (2022).

Correnti, C. E. et al. Simultaneous multiple interaction T-cell engaging (SMITE) bispecific antibodies overcome bispecific T-cell engager (BiTE) resistance via CD28 co-stimulation. Leukemia 32, 1239–1243 (2018).

Gauthier, L. et al. Control of acute myeloid leukemia by a trifunctional NKp46–CD16a–NK cell engager targeting CD123. Nat. Biotechnol. 41, 1296–1306 (2023).

Riley, J. L. & June, C. H. The CD28 family: a T-cell rheostat for therapeutic control of T-cell activation. Blood 105, 13–21 (2005).

Bierer, B. E., Peterson, A., Gorga, J. C., Herrmann, S. H. & Burakoff, S. J. Synergistic T cell activation via the physiological ligands for CD2 and the T cell receptor. J. Exp. Med. 168, 1145–1156 (1988).

Latchman, Y. et al. PD-L2 is a second ligand for PD-1 and inhibits T cell activation. Nat. Immunol. 2, 261–268 (2001).

Long, E. O., Kim, H. S., Liu, D., Peterson, M. E. & Rajagopalan, S. Controlling natural killer cell responses: integration of signals for activation and inhibition. Annu. Rev. Immunol. 31, 227–258 (2013).

Jain, S. et al. Targeted inhibition of CD47–SIRPα requires Fc–FcγR interactions to maximize activity in T-cell lymphomas. Blood 134, 1430–1440 (2019).

Suter, E. C. et al. Antibody:CD47 ratio regulates macrophage phagocytosis through competitive receptor phosphorylation. Cell Rep. 36, 109587 (2021).

Oslund, R. C., Holland, P. M., Lesley, S. A. & Fadeyi, O. O. Therapeutic potential of cis-targeting bispecific antibodies. Cell Chem. Biol. 31, 1473–1489 (2024).

Peng, K., Fu, Y.-X. & Liang, Y. Engineering cytokines for tumor-targeting and selective T cell activation. Trends Mol. Med. 31, 373–387 (2025).

Dong, J. et al. A stable IgG-like bispecific antibody targeting the epidermal growth factor receptor and the type I insulin-like growth factor receptor demonstrates superior anti-tumor activity. mAbs 3, 273–288 (2011).

Madsen, A. V. et al. Immobilization-free binding and affinity characterization of higher order bispecific antibody complexes using size-based microfluidics. Anal. Chem. 94, 13652–13658 (2022).

Croasdale, R. et al. Development of tetravalent IgG1 dual targeting IGF-1R–EGFR antibodies with potent tumor inhibition. Arch. Biochem. Biophys. 526, 206–218 (2012).

Kühl, L. et al. eIg-based bispecific T-cell engagers targeting EGFR: format matters. mAbs 15, 2183540 (2023).

Pang, X. et al. Cadonilimab, a tetravalent PD-1/CTLA-4 bispecific antibody with trans-binding and enhanced target binding avidity. mAbs 15, 2180794 (2023).

Ring, N. G. et al. Anti-SIRPα antibody immunotherapy enhances neutrophil and macrophage antitumor activity. Proc. Natl Acad. Sci. USA 114, E10578–E10585 (2017).

Vitale, I., Manic, G., Coussens, L. M., Kroemer, G. & Galluzzi, L. Macrophages and metabolism in the tumor microenvironment. Cell Metab. 30, 36–50 (2019).

Chao, M. P. et al. Calreticulin is the dominant pro-phagocytic signal on multiple human cancers and is counterbalanced by CD47. Sci. Transl. Med. 2, 63ra94 (2010).

Osorio, J. C., Smith, P., Knorr, D. A. & Ravetch, J. V. The antitumor activities of anti-CD47 antibodies require Fc–FcγR interactions. Cancer Cell 41, 2051–2065 (2023).

Guilbaud, E., Kroemer, G. & Galluzzi, L. Calreticulin exposure orchestrates innate immunosurveillance. Cancer Cell 41, 1014–1016 (2023).

Logtenberg, M. E. W., Scheeren, F. A. & Schumacher, T. N. The CD47–SIRPα immune checkpoint. Immunity 52, 742–752 (2020).

Gardai, S. J. et al. Cell-surface calreticulin initiates clearance of viable or apoptotic cells through trans-activation of LRP on the phagocyte. Cell 123, 321–334 (2005).

Krysko, D. V., Ravichandran, K. S. & Vandenabeele, P. Macrophages regulate the clearance of living cells by calreticulin. Nat. Commun. 9, 4644 (2018).

Feng, M. et al. Macrophages eat cancer cells using their own calreticulin as a guide: roles of TLR and Btk. Proc. Natl Acad. Sci. USA 112, 2145–2150 (2015).

Feng, M. et al. Programmed cell removal by calreticulin in tissue homeostasis and cancer. Nat. Commun. 9, 3194 (2018).

Ogden, C. A. et al. C1q and mannose binding lectin engagement of cell surface calreticulin and CD91 initiates macropinocytosis and uptake of apoptotic cells. J. Exp. Med. 194, 781–796 (2001).

Klein, C., Brinkmann, U., Reichert, J. M. & Kontermann, R. E. The present and future of bispecific antibodies for cancer therapy. Nat. Rev. Drug Discov. 23, 301–319 (2024).

Madsen, A. V., Pedersen, L. E., Kristensen, P. & Goletz, S. Design and engineering of bispecific antibodies: insights and practical considerations. Front. Bioeng. Biotechnol. 12, 2024 (2024).

Christofides, A. et al. The complex role of tumor-infiltrating macrophages. Nat. Immunol. 23, 1148–1156 (2022).

Wang, Q. et al. STING agonism reprograms tumor-associated macrophages and overcomes resistance to PARP inhibition in BRCA1-deficient models of breast cancer. Nat. Commun. 13, 3022 (2022).

Croft, M. Co-stimulatory members of the TNFR family: keys to effective T-cell immunity? Nat. Rev. Immunol. 3, 609–620 (2003).

Drouin, M. et al. CLEC-1 is a death sensor that limits antigen cross-presentation by dendritic cells and represents a target for cancer immunotherapy. Sci. Adv. 8, eabo7621 (2022).

Park, J. S. et al. Targeting PD-L2–RGMb overcomes microbiome-related immunotherapy resistance. Nature 617, 377–385 (2023).

Hou, X., Zaks, T., Langer, R. & Dong, Y. Lipid nanoparticles for mRNA delivery. Nat. Rev. Mater. 6, 1078–1094 (2021).

Rohner, E., Yang, R., Foo, K. S., Goedel, A. & Chien, K. R. Unlocking the promise of mRNA therapeutics. Nat. Biotechnol. 40, 1586–1600 (2022).

Stadler, C. R. et al. Preclinical efficacy and pharmacokinetics of an RNA-encoded T cell-engaging bispecific antibody targeting human claudin 6. Sci. Transl. Med. 16, eadl2720 (2024).

Zhang, Y. et al. Close the cancer–immunity cycle by integrating lipid nanoparticle–mRNA formulations and dendritic cell therapy. Nat. Nanotechnol. 18, 1364–1374 (2023).

Fenton, O. S. et al. Customizable lipid nanoparticle materials for the delivery of siRNAs and mRNAs. Angew. Chem. Int. Ed. Engl. 57, 13582–13586 (2018).

Han, X. et al. An ionizable lipid toolbox for RNA delivery. Nat. Commun. 12, 7233 (2021).

Riley, R. S. et al. Ionizable lipid nanoparticles for in utero mRNA delivery. Sci. Adv. 7, eaba1028 (2021).

Fan, N. et al. Manganese-coordinated mRNA vaccines with enhanced mRNA expression and immunogenicity induce robust immune responses against SARS-CoV-2 variants. Sci. Adv. 8, eabq3500 (2022).

Miao, L. et al. Synergistic lipid compositions for albumin receptor mediated delivery of mRNA to the liver. Nat. Commun. 11, 2424 (2020).

Hatit, M. Z. C. et al. Nanoparticle stereochemistry-dependent endocytic processing improves in vivo mRNA delivery. Nat. Chem. 15, 508–515 (2023).

Da Silva Sanchez, A. J. et al. Substituting racemic ionizable lipids with stereopure ionizable lipids can increase mRNA delivery. J. Control. Release 353, 270–277 (2023).

Hatit, M. Z. C. et al. Species-dependent in vivo mRNA delivery and cellular responses to nanoparticles. Nat. Nanotechnol. 17, 310–318 (2022).

Martín, P., Blanco-Domínguez, R. & Sánchez-Díaz, R. Novel human immunomodulatory T cell receptors and their double-edged potential in autoimmunity, cardiovascular disease and cancer. Cell. Mol. Immunol. 18, 919–935 (2021).

Baaten, B. J. G. et al. CD44 regulates survival and memory development in Th1 cells. Immunity 32, 104–115 (2010).

Yamada-Hunter, S. A. et al. Engineered CD47 protects T cells for enhanced antitumour immunity. Nature 630, 457–465 (2024).

Bell, E. A fine balance. Nat. Rev. Immunol. 2, 540–540 (2002).

Pardoll, D. M. The blockade of immune checkpoints in cancer immunotherapy. Nat. Rev. Cancer 12, 252–264 (2012).

Chen, D. S. & Mellman, I. Elements of cancer immunity and the cancer–immune set point. Nature 541, 321–330 (2017).

Cerwenka, A. & Lanier, L. L. Natural killer cell memory in infection, inflammation and cancer. Nat. Rev. Immunol. 16, 112–123 (2016).

Hsu, J. et al. Contribution of NK cells to immunotherapy mediated by PD-1/PD-L1 blockade. J. Clin. Invest. 128, 4654–4668 (2018).

Morvan, M. G. & Lanier, L. L. NK cells and cancer: you can teach innate cells new tricks. Nat. Rev. Cancer 16, 7–19 (2016).

Joller, N., Anderson, A. C. & Kuchroo, V. K. LAG-3, TIM-3, and TIGIT: distinct functions in immune regulation. Immunity 57, 206–222 (2024).

Chen, L. & Flies, D. B. Molecular mechanisms of T cell co-stimulation and co-inhibition. Nat. Rev. Immunol. 13, 227–242 (2013).

— Source: Nature Biotechnology (https://www.nature.com/articles/s41587-026-03057-9)

Health Science
Read original on Nature Biotechnology →