Breaking Breaking
Nature Biotechnology

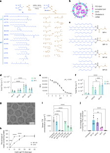
In vivo endosomal escape assay identifies mechanisms for efficient hepatic LNP delivery

myndfocal
Endosomal escape is a central barrier to efficient nucleic acid delivery by lipid nanoparticles (LNPs) and remains challenging to quantify in vivo. We report a library of branched ionizable phospholipids that markedly enhance messenger RNA delivery to the liver. The lead candidate BiP-20 outperformed the clinical benchmark LP01 by eightfold for CRISPR–Cas9 editing of the TTR gene at low dose with rapid pharmacokinetics. To quantify the endosomal escape kinetics of BiP-20, we used LysoTag mice, which allow immunoisolation of liver lysosomes, and our Lysosomal Barcoding method, finding that ~8% of BiP-20 LNPs reach the cytosol within 30 min of administration. Lysosomal proteomics revealed mechanistic regulators of escape and BiP-20–induced alterations in endosomal maturation and recycling pathways. Loss of Rab7, a mediator of late endosomal maturation, increased LNP escape. These findings provide a potent class of ionizable lipids for RNA delivery, a method to quantify endosomal escape in vivo, and mechanistic insight into the endolysosomal determinants of LNP trafficking. Endosomal escape of lipid nanoparticles is quantified and optimized in vivo.

Metkar, M., Pepin, C. S. & Moore, M. J. Tailor made: the art of therapeutic mRNA design. Nat. Rev. Drug Discov. 23, 67–83 (2024).

Rohner, E., Yang, R., Foo, K. S., Goedel, A. & Chien, K. R. Unlocking the promise of mRNA therapeutics. Nat. Biotechnol. 40, 1586–1600 (2022).

Baden, L. R. et al. Efficacy and safety of the mRNA-1273 SARS-CoV-2 vaccine. N. Engl. J. Med. 384, 403–416 (2021).

Longhurst, H. J. et al. CRISPR–Cas9 in vivo gene editing of KLKB1 for hereditary angioedema. N. Engl. J. Med. 390, 432–441 (2024).

Gillmore, J. D. et al. CRISPR–Cas9 in vivo gene editing for transthyretin amyloidosis. N. Engl. J. Med. 385, 493–502 (2021).

Kim, J., Eygeris, Y., Ryals, R. C., Jozić, A. & Sahay, G. Strategies for non-viral vectors targeting organs beyond the liver. Nat. Nanotechnol. 19, 428–447 (2024).

Sahay, G., Alakhova, D. Y. & Kabanov, A. V. Endocytosis of nanomedicines. J. Control. Release 145, 182–195 (2010).

Patel, S. et al. Brief update on endocytosis of nanomedicines. Adv. Drug Deliv. Rev. 144, 90–111 (2019).

Cullis, P. R. & Hope, M. J. Lipid nanoparticle systems for enabling gene therapies. Mol. Ther. 25, 1467–1475 (2017).

Chatterjee, S., Kon, E., Sharma, P. & Peer, D. Endosomal escape: a bottleneck for LNP-mediated therapeutics. Proc. Natl Acad. Sci. USA 121, e2307800120 (2024).

Lindberg, M. et al. The gene transfection properties of a lipophosphoramidate derivative with two phytanyl chains. Biomaterials 33, 6240–6253 (2012).

Bouraoui, A. et al. Cationic amphiphiles producing hexagonal aggregates: physico-chemical characterization and application to gene delivery. Org. Biomol. Chem. 18, 337–345 (2020).

Berchel, M. et al. Lipophosphonate/lipophosphoramidates: a family of synthetic vectors efficient for gene delivery. Biochimie 94, 33–41 (2012).

Akinc, A. et al. Targeted delivery of RNAi therapeutics with endogenous and exogenous ligand-based mechanisms. Mol. Ther. 18, 1357–1364 (2010).

Sahay, G. et al. Efficiency of siRNA delivery by lipid nanoparticles is limited by endocytic recycling. Nat. Biotechnol. 31, 653–658 (2013).

Munson, M. J. et al. A high-throughput Galectin-9 imaging assay for quantifying nanoparticle uptake, endosomal escape and functional RNA delivery. Commun. Biol. 4, 211 (2021).

Herrera, M., Kim, J., Eygeris, Y., Jozic, A. & Sahay, G. Illuminating endosomal escape of polymorphic lipid nanoparticles that boost mRNA delivery. Biomater. Sci. 9, 4289–4300 (2021).

Gilleron, J. et al. Image-based analysis of lipid nanoparticle–mediated siRNA delivery, intracellular trafficking and endosomal escape. Nat. Biotechnol. 31, 638–646 (2013).

Paramasivam, P. et al. Endosomal escape of delivered mRNA from endosomal recycling tubules visualized at the nanoscale. J. Cell Biol. 221, e202110137 (2022).

Laqtom, N. N. et al. CLN3 is required for the clearance of glycerophosphodiesters from lysosomes. Nature 609, 1005–1011 (2022).

Fraix, A. et al. Cationic lipophosphoramidates with two disulfide motifs: synthesis, behaviour in reductive media and gene transfection activity. Org. Biomol. Chem. 11, 1650–1658 (2013).

Atherton, F. R., Openshaw, H. T. & Todd, A. R. 174. Studies on phosphorylation. Part II. The reaction of dialkyl phosphites with polyhalogen compounds in presence of bases. A new method for the phosphorylation of amines. J. Chem. Soc. Resumed 1945, 660–663 (1945).

Corre, S. S. L., Berchel, M., Couthon-Gourvès, H., Haelters, J.-P. & Jaffrès, P.-A. Atherton–Todd reaction: mechanism, scope and applications. Beilstein J. Org. Chem. 10, 1166–1196 (2014).

Pudovik, A. N. & Zametaeva, G. A. New synthesis of esters of phosphonic and thiophosphonic acids. XIII. Addition of diethyl thiophosphite to ketones and aldehydes. Izv. Akad. Nauk. SSSR Ser. Khim. 932–939 (1952).

Fields, E. K. The synthesis of esters of substituted amino phosphonic acids. J. Am. Chem. Soc. 74, 1528–1531 (1952).

Corre, S. S. L. et al. Cationic lipophosphoramidates with two different lipid chains: synthesis and evaluation as gene carriers. Org. Biomol. Chem. 12, 1463–1474 (2014).

Afonso, D. et al. Triggering bilayer to inverted-hexagonal nanostructure formation by thiol–ene click chemistry on cationic lipids: consequences on gene transfection. Soft Matter 12, 4516–4520 (2016).

Sabnis, S. et al. A novel amino lipid series for mRNA delivery: improved endosomal escape and sustained pharmacology and safety in non-human primates. Mol. Ther. 26, 1509–1519 (2018).

Sebastiani, F. et al. Apolipoprotein E binding drives structural and compositional rearrangement of mRNA-containing lipid nanoparticles. ACS Nano 15, 6709–6722 (2021).

Ruberg, F. L., Grogan, M., Hanna, M., Kelly, J. W. & Maurer, M. S. Transthyretin amyloid cardiomyopathy: JACC state-of-the-art review. J. Am. Coll. Cardiol. 73, 2872–2891 (2019).

Tozza, S. et al. The neuropathy in hereditary transthyretin amyloidosis: a narrative review. J. Peripher. Nerv. Syst. 26, 155–159 (2021).

Musunuru, K. et al. In vivo CRISPR base editing of PCSK9 durably lowers cholesterol in primates. Nature 593, 429–434 (2021).

Anzalone, A. V. et al. Programmable deletion, replacement, integration and inversion of large DNA sequences with twin prime editing. Nat. Biotechnol. 40, 731–740 (2022).

Tomlinson, B., Patil, N. G., Fok, M. & Lam, C. W. K. Role of PCSK9 inhibitors in patients with familial hypercholesterolemia. Endocrinol. Metab. 36, 279–295 (2021).

Bayona, A. et al. Loss-of-function mutation of PCSK9 as a protective factor in the clinical expression of familial hypercholesterolemia. Medicine 99, e21754 (2020).

Abifadel, M. et al. Mutations in PCSK9 cause autosomal dominant hypercholesterolemia. Nat. Genet. 34, 154–156 (2003).

Dahlman, J. E. et al. Barcoded nanoparticles for high throughput in vivo discovery of targeted therapeutics. Proc. Natl Acad. Sci. USA 114, 2060–2065 (2017).

Lokugamage, M. P., Sago, C. D. & Dahlman, J. E. Testing thousands of nanoparticles in vivo using DNA barcodes. Curr. Opin. Biomed. Eng. 7, 1–8 (2018).

Szklarczyk, D. et al. The STRING database in 2023: protein–protein association networks and functional enrichment analyses for any sequenced genome of interest. Nucleic Acids Res. 51, D638–D646 (2022).

Kanehisa, M., Furumichi, M., Sato, Y., Matsuura, Y. & Ishiguro-Watanabe, M. KEGG: biological systems database as a model of the real world. Nucleic Acids Res. 53, D672–D677 (2024).

Tang, D. et al. SRplot: a free online platform for data visualization and graphing. PLoS ONE 18, e0294236 (2023).

Kvainickas, A. et al. Cargo-selective SNX-BAR proteins mediate retromer trimer independent retrograde transport. J. Cell Biol. 216, 3677–3693 (2017).

Tavares, L. A. et al. AP-1γ2 is an adaptor protein 1 variant required for endosome-to-Golgi trafficking of the mannose-6-P receptor (CI-MPR) and ATP7B copper transporter. J. Biol. Chem. 300, 105700 (2024).

Kiral, F. R., Kohrs, F. E., Jin, E. J. & Hiesinger, P. R. Rab GTPases and membrane trafficking in neurodegeneration. Curr. Biol. 28, R471–R486 (2018).

Roy, S. G., Stevens, M. W., So, L. & Edinger, A. L. Reciprocal effects of rab7 deletion in activated and neglected T cells. Autophagy 9, 1009–1023 (2013).

Liu, K. et al. Negative regulation of phosphatidylinositol 3-phosphate levels in early-to-late endosome conversion. J. Cell Biol. 212, 181–198 (2016).

Liu, K. et al. WDR91 is a Rab7 effector required for neuronal development. J. Cell Biol. 216, 3307–3321 (2017).

Cui, T., Li, B. & Li, W. NTLA-2001: opening a new era for gene therapy. Life Med. 1, 49–51 (2022).

Wittrup, A. et al. Visualizing lipid-formulated siRNA release from endosomes and target gene knockdown. Nat. Biotechnol. 33, 870–876 (2015).

Omo-Lamai, S. et al. Limiting endosomal damage sensing reduces inflammation triggered by lipid nanoparticle endosomal escape. Nat. Nanotechnol. 20, 1285–1297 (2025).

Patel, S. et al. Boosting intracellular delivery of lipid nanoparticle-encapsulated mRNA. Nano Lett. 17, 5711–5718 (2017).

Kim, J. et al. Microfluidic platform enables shearless aerosolization of lipid nanoparticles for mRNA inhalation. ACS Nano 18, 11335–11348 (2024).

Robinson, M. D. & Oshlack, A. A scaling normalization method for differential expression analysis of RNA-seq data. Genome Biol. 11, R25 (2010).

Chen, P. J. et al. Enhanced prime editing systems by manipulating cellular determinants of editing outcomes. Cell 184, 5635–5652.e29 (2021).

Kim, J., Jozic, A. & Sahay, G. Naturally derived membrane lipids impact nanoparticle-based messenger RNA delivery. Cell. Mol. Bioeng. 13, 463–474 (2020).

Eygeris, Y. et al. Thiophene-based lipids for mRNA delivery to pulmonary and retinal tissues. Proc. Natl Acad. Sci. USA 121, e2307813120 (2024).

Gautam, M. et al. Lipid nanoparticles with PEG-variant surface modifications mediate genome editing in the mouse retina. Nat. Commun. 14, 6468 (2023).

Abu-Remaileh, M. et al. Lysosomal metabolomics reveals V-ATPase- and mTOR-dependent regulation of amino acid efflux from lysosomes. Science 358, 807–813 (2017).

Wilmarth, P. A., Riviere, M. A. & David, L. L. Techniques for accurate protein identification in shotgun proteomic studies of human, mouse, bovine, and chicken lenses. J. Ocul. Biol. Dis. Infor. 2, 223–234 (2009).

Chambers, M. C. et al. A cross-platform toolkit for mass spectrometry and proteomics. Nat. Biotechnol. 30, 918–920 (2012).

McDonald, W. H. et al. MS1, MS2, and SQT-three unified, compact, and easily parsed file formats for the storage of shotgun proteomic spectra and identifications. Rapid Commun. Mass Spectrom. 18, 2162–2168 (2004).

Eng, J. K., Jahan, T. A. & Hoopmann, M. R. Comet: an open-source MS/MS sequence database search tool. Proteomics 13, 22–24 (2013).

Keller, A., Nesvizhskii, A. I., Kolker, E. & Aebersold, R. Empirical statistical model to estimate the accuracy of peptide identifications made by MS/MS and database search. Anal. Chem. 74, 5383–5392 (2002).

Elias, J. E. & Gygi, S. P. Target-decoy search strategy for increased confidence in large-scale protein identifications by mass spectrometry. Nat. Methods 4, 207–214 (2007).

Robinson, M. D., McCarthy, D. J. & Smyth, G. K. edgeR: a Bioconductor package for differential expression analysis of digital gene expression data. Bioinformatics 26, 139–140 (2010).

Kanehisa, M. & Goto, S. KEGG: Kyoto Encyclopedia of Genes and Genomes. Nucleic Acids Res. 28, 27–30 (2000).

Perez-Riverol, Y. et al. The PRIDE database resources in 2022: a hub for mass spectrometry-based proteomics evidences. Nucleic Acids Res. 50, D543–D552 (2022).

— Source: Nature Biotechnology (https://www.nature.com/articles/s41587-026-03022-6)

Health Science
Read original on Nature Biotechnology →