Breaking Breaking
Nature Biotechnology

Sustained nitric oxide production by engineered <i>E. coli</i> remodels the tumor microenvironment and potentiates immunotherapy

myndfocal
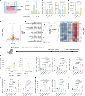
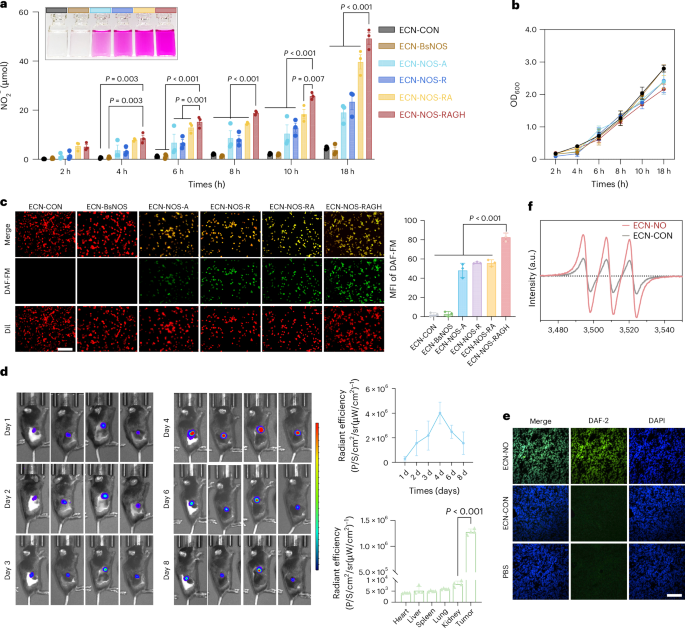
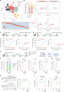
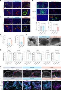
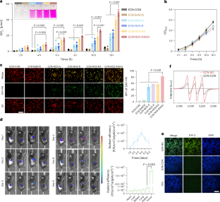
Tumor immunotherapy is often compromised by an immunosuppressive tumor microenvironment (TME) characterized by abnormal vasculature and exhausted T cells. Here, given the role of nitric oxide (NO) in favorably remodeling the TME, we engineered Escherichia coli Nissle 1917 (ECN) with a synthetic arginine–NO circuit (ECN-NO) that modifies the arginine synthesis pathway to constitutively synthesize arginine and enable sustained NO production. Specifically, deletion of the arginine repressor ArgR relieved feedback inhibition of arginine biosynthesis, whereas co-expression of argininosuccinate synthase and lyase (ArgG/ArgH), together with Bacillus subtilis nitric oxide synthase (BsNOS), enabled sustained NO production through enhanced arginine regeneration. Intratumoral colonization of ECN-NO significantly enhanced the antitumor efficacy of anti-programmed cell death ligand 1 (αPD-L1) immunotherapy, resulting in durable tumor regression across multiple solid tumor mouse models. Mechanistically, ECN-NO induced vascular normalization and dendritic cell recruitment, alleviated tumor immunosuppression and synergized with αPD-L1 to expand functional CD8+ T cells, reverse T cell exhaustion and promote memory T cell formation, establishing antitumor immunity for at least 120 days. Solid tumors are sensitized to anti‑PD‑L1 immunotherapy by engineered E. coli to produce nitric oxide.

Doroshow, D. B. et al. PD-L1 as a biomarker of response to immune-checkpoint inhibitors. Nat. Rev. Clin. Oncol. 18, 345–362 (2021).

Nutsch, K. et al. TIGIT and PD-L1 co-blockade promotes clonal expansion of multipotent, non-exhausted antitumor T cells by facilitating co-stimulation. Nat. Cancer 5, 1834–1851 (2024).

van Gulijk, M. et al. PD-L1 checkpoint blockade promotes regulatory T cell activity that underlies therapy resistance. Sci. Immunol. 8, eabn6173 (2023).

Fu, J. et al. STING agonist formulated cancer vaccines can cure established tumors resistant to PD-1 blockade. Sci. Transl. Med. 7, 283ra252 (2015).

Wu, J. et al. A PD-1-targeted, receptor-masked IL-2 immunocytokine that engages IL-2Rα strengthens T cell-mediated anti-tumor therapies. Cell Rep. Med. 5, 101747 (2024).

Sun, J.-Y. et al. Resistance to PD-1/PD-L1 blockade cancer immunotherapy: mechanisms, predictive factors, and future perspectives. Biomark. Res. 8, 35 (2020).

Lu, Y. et al. An OMV-based nanovaccine as antigen presentation signal enhancer for cancer immunotherapy. Adv. Mater. 37, e2413392 (2025).

Maggiorani, D. et al. Senescence drives immunotherapy resistance by inducing an immunosuppressive tumor microenvironment. Nat. Commun. 15, 2435 (2024).

Binnewies, M. et al. Understanding the tumor immune microenvironment (TIME) for effective therapy. Nat. Med. 24, 541–550 (2018).

Fukumura, D., Kloepper, J., Amoozgar, Z., Duda, D. G. & Jain, R. K. Enhancing cancer immunotherapy using antiangiogenics: opportunities and challenges. Nat. Rev. Clin. Oncol. 15, 325–340 (2018).

Guelfi, S., Hodivala-Dilke, K. & Bergers, G. Targeting the tumour vasculature: from vessel destruction to promotion. Nat. Rev. Cancer 24, 655–675 (2024).

Guo, L. et al. Enhanced pericyte-endothelial interactions through NO-boosted extracellular vesicles drive revascularization in a mouse model of ischemic injury. Nat. Commun. 14, 7334 (2023).

Huang, Y. et al. Improving immune–vascular crosstalk for cancer immunotherapy. Nat. Rev. Immunol. 18, 195–203 (2018).

Sun, Y. et al. Blockade of the CD93 pathway normalizes tumor vasculature to facilitate drug delivery and immunotherapy. Sci. Transl. Med. 13, eabc8922 (2021).

Tichet, M. et al. Bispecific PD1-IL2v and anti-PD-L1 break tumor immunity resistance by enhancing stem-like tumor-reactive CD8+ T cells and reprogramming macrophages. Immunity 56, 162–179 (2023).

Steeg, P. S. The blood−tumour barrier in cancer biology and therapy. Nat. Rev. Clin. Oncol. 18, 696–714 (2021).

Roolfs, L. et al. Therapeutic approaches targeting vascular repair after experimental spinal cord injury: a systematic review of the literature. Neurospine 19, 961–975 (2022).

Choi, Y. & Jung, K. Normalization of the tumor microenvironment by harnessing vascular and immune modulation to achieve enhanced cancer therapy. Exp. Mol. Med. 55, 2308–2319 (2023).

Bae, J. et al. IL-2 delivery by engineered mesenchymal stem cells re-invigorates CD8+ T cells to overcome immunotherapy resistance in cancer. Nat. Cell Biol. 24, 1754–1765 (2022).

Zhang, X. et al. Depletion of BATF in CAR-T cells enhances antitumor activity by inducing resistance against exhaustion and formation of central memory cells. Cancer Cell 40, 1407–1422 (2022).

Foy, S. P. et al. Non-viral precision T cell receptor replacement for personalized cell therapy. Nature 615, 687–696 (2023).

Bogdan, C. Nitric oxide and the immune response. Nat. Immunol. 2, 907–916 (2001).

Lin, M. et al. MCM8-mediated mitophagy protects vascular health in response to nitric oxide signaling in a mouse model of Kawasaki disease. Nat. Cardiovasc. Res. 2, 778–792 (2023).

Fukumura, D., Kashiwagi, S. & Jain, R. K. The role of nitric oxide in tumour progression. Nat. Rev. Cancer 6, 521–534 (2006).

García-Ortiz, A. & Serrador, J. M. Nitric oxide signaling in T cell-mediated immunity. Trends Mol. Med. 24, 412–427 (2018).

Zheng, J. H. et al. Two-step enhanced cancer immunotherapy with engineered Salmonella typhimurium secreting heterologous flagellin. Sci. Transl. Med. 9, eaak9537 (2017).

Kim, J. et al. Thermosensitive hydrogel releasing nitric oxide donor and anti-CTLA-4 micelles for anti-tumor immunotherapy. Nat. Commun. 13, 1479 (2022).

Zhang, L. et al. NO-enhanced sonodynamic nanovesicles with co-stimulatory molecule self-presentation for multidimensional tumor immunotherapy. Angew. Chem. Int. Ed. Engl. 64, e202504684 (2025).

Huang, H. C. et al. Reversal of pancreatic desmoplasia by a tumour stroma-targeted nitric oxide nanogel overcomes TRAIL resistance in pancreatic tumours. Gut 71, 1843–1855 (2022).

Yue, Y. et al. Antigen-bearing outer membrane vesicles as tumour vaccines produced in situ by ingested genetically engineered bacteria. Nat. Biomed. Eng. 6, 898–909 (2022).

An, J. X. et al. Bacteria-based backpacks to enhance adoptive macrophage transfer against solid tumors. Adv. Mater. 36, e2305384 (2024).

Han, Z. Y. et al. Probiotics functionalized with a gallium-polyphenol network modulate the intratumor microbiota and promote anti-tumor immune responses in pancreatic cancer. Nat. Commun. 15, 7096 (2024).

Yin, T. et al. Engineering bacteria and bionic bacterial derivatives with nanoparticles for cancer therapy. Small 18, e2104643 (2022).

Kuypers, M. M. M., Marchant, H. K. & Kartal, B. The microbial nitrogen-cycling network. Nat. Rev. Microbiol. 16, 263–276 (2018).

Chen, B. et al. Surface programmed bacteria as photo-controlled NO generator for tumor immunological and gas therapy. J. Control. Release 353, 889–902 (2023).

Wang, L. et al. Hybridized and engineered microbe for catalytic generation of peroxynitrite and cancer immunotherapy under sonopiezo initiation. Sci. Adv. 10, eadp7540 (2024).

Canale, F. P. et al. Metabolic modulation of tumours with engineered bacteria for immunotherapy. Nature 598, 662–666 (2021).

Johnson, G. E., Lalanne, J. B., Peters, M. L. & Li, G. W. Functionally uncoupled transcription−translation in Bacillus subtilis. Nature 585, 124–128 (2020).

Holden, J. K. et al. Structural and biological studies on bacterial nitric oxide synthase inhibitors. Proc. Natl Acad. Sci. USA 110, 18127–18131 (2013).

Earl, A. M., Losick, R. & Kolter, R. Ecology and genomics of Bacillus subtilis. Trends Microbiol. 16, 269–275 (2008).

Kinkel, T. L. et al. An essential role for bacterial nitric oxide synthase in Staphylococcus aureus electron transfer and colonization. Nat. Microbiol. 2, 16224 (2016).

Mogen, A. B. et al. Staphylococcus aureus nitric oxide synthase (saNOS) modulates aerobic respiratory metabolism and cell physiology. Mol. Microbiol. 105, 139–157 (2017).

Shu, X., Shi, Y., Huang, Y., Yu, D. & Sun, B. Transcription tuned by S-nitrosylation underlies a mechanism for Staphylococcus aureus to circumvent vancomycin killing. Nat. Commun. 14, 2318 (2023).

Rajagopal, B. S., DePonte, J. 3rd, Tuchman, M. & Malamy, M. H. Use of inducible feedback-resistant N-acetylglutamate synthetase (argA) genes for enhanced arginine biosynthesis by genetically engineered Escherichia coli K-12 strains. Appl. Environ. Microbiol. 64, 1805–1811 (1998).

Jiang, W. et al. Nitric oxide induces immunogenic cell death and potentiates cancer immunotherapy. ACS Nano 16, 3881–3894 (2022).

Fang, X. et al. Photogenerated holes mediated nitric oxide production for hypoxic tumor treatment. Angew. Chem. Int. Ed. Engl. 60, 7046–7050 (2021).

Wang-Bishop, L. et al. STING-activating nanoparticles normalize the vascular-immune interface to potentiate cancer immunotherapy. Sci. Immunol. 8, eadd1153 (2023).

van der Woude, L. L., Gorris, M. A. J., Halilovic, A., Figdor, C. G. & de Vries, I. J. M. Migrating into the tumor: a roadmap for T cells. Trends Cancer 3, 797–808 (2017).

Liu, H., Hou, Y., Wang, Y. & Li, Z. Enhancement of sulfur conversion rate in the production of L-cysteine by engineered Escherichia coli. J. Agric. Food Chem. 68, 250–257 (2020).

Chen, Y. et al. Neoadjuvant chemotherapy by liposomal doxorubicin boosts immune protection of tumor membrane antigens-based nanovaccine. Cell Rep. Med. 6, 101877 (2025).

Pei, Z. et al. A metal anion strategy to induce pyroptosis combined with STING activation to synergistically amplify anti-tumor immunity. Mater. Today 80, 23–39 (2024).

You, Y. et al. Intradermally delivered mRNA-encapsulating extracellular vesicles for collagen-replacement therapy. Nat. Biomed. Eng. 7, 887–900 (2023).

Wu, L. et al. Smart lipid nanoparticle that remodels tumor microenvironment for activatable H 2 S gas and photodynamic immunotherapy. J. Am. Chem. Soc. 145, 27838–27849 (2023).

Wang, Y. et al. Bioinspired lipoproteins of furoxans-oxaliplatin remodel physical barriers in tumor to potentiate T-cell infiltration. Adv. Mater. 34, e2110614 (2022).

Wang, G. et al. Enzyme-triggered transcytosis of dendrimer−drug conjugate for deep penetration into pancreatic tumors. ACS Nano 14, 4890–4904 (2020).

Sung, Y. C. et al. Delivery of nitric oxide with a nanocarrier promotes tumour vessel normalization and potentiates anti-cancer therapies. Nat. Nanotechnol. 14, 1160–1169 (2019).

Cantelmo, A. R. et al. Inhibition of the glycolytic activator PFKFB3 in endothelium induces tumor vessel normalization, impairs metastasis, and improves chemotherapy. Cancer Cell 30, 968–985 (2016).

Sugahara, K. N. et al. Tissue-penetrating delivery of compounds and nanoparticles into tumors. Cancer Cell 16, 510–520 (2009).

Xu, Z. et al. Endothelial deletion of SHP2 suppresses tumor angiogenesis and promotes vascular normalization. Nat. Commun. 12, 6310 (2021).

Meng, Y. M. et al. Hexokinase 2-driven glycolysis in pericytes activates their contractility leading to tumor blood vessel abnormalities. Nat. Commun. 12, 6011 (2021).

Lv, H. et al. TET2-mediated tumor cGAS triggers endothelial STING activation to regulate vasculature remodeling and anti-tumor immunity in liver cancer. Nat. Commun. 15, 6 (2024).

Conniot, J. et al. Immunization with mannosylated nanovaccines and inhibition of the immune-suppressing microenvironment sensitizes melanoma to immune checkpoint modulators. Nat. Nanotechnol. 14, 891–901 (2019).

Talwar, D. et al. The GAPDH redox switch safeguards reductive capacity and enables survival of stressed tumour cells. Nat. Metab. 5, 660–676 (2023).

Luo, T., Chen, M., He, H., Jiang, T. & Dong, J. The application of contrast-enhanced ultrasound and MicroFlow Imaging in the diagnosis of breast cancer. J. Med. Ultrason. (2001) 52, 245–251 (2025).

Xu, S. et al. Transcriptomic analyses of MC38 tumors following ECN-NO treatment. BioProject https://www.ncbi.nlm.nih.gov/bioproject/PRJNA1240646/ (2025).

— Source: Nature Biotechnology (https://www.nature.com/articles/s41587-026-03054-y)

Health Health & Biotech
Read original on Nature Biotechnology →